******中国·ok138cn太阳集团(529·CHN认证)-Official Platform
首页   >>   就业工作   >>   就业信息   >>   正文

就业信息:2022年嘉兴市“嘉人有约•博采众长”全国高校硕博专场云选会

2022年11月29日 17:55    作者:思政科 审稿人:刘莉阅读量:


嘉兴为深入实施人才强市、创新强市战略,促进高校毕业生就业和用人单位引才,助力 “青创之城”建设,为我市打造“重要窗口”中“最精彩版块”、建设共同富裕示范区典范城市提供强有力的人才支撑。定于11-12月在全国百所高校举办2022年嘉兴市“嘉人有约•博采众长”全国高校硕博专场云选会。实时发布用人单位硕博人才需求,线上搭建人才供需对接平台,助力我市高层次人才引进。

截至目前,已遴选出嘉兴学院、南湖实验室、中国巨石股份有限公司、兄弟科技股份有限公司等64家优质用人单位参会,其中上市单位11家,国有企业4家,高校科研院所16家,知名企业33家,提供机械、电子信息工程、计算机、材料、化工等专业硕博人才需求1207个,博士161个,硕士1046个,目前活动仍在继续,诚邀各类人才与用人单位参与线上对接。


一、嘉兴概况

嘉兴地处长三角中心腹地,东接上海,北邻苏州,西连杭州,南濒杭州湾,已形成长三角几个主要城市半小时高铁圈,一小时通勤圈,全市陆域面积4223平方公里,常住人口551.6万。南湖红船是我们党梦想起航的地方,见证了中国历史上开天辟地的大事变,红船精神在这里凝练升华、赓续传承。境内的马家浜文化,已有7000多年历史,被誉为江南文化之源。嘉兴也是综合实力强市,2021年地区生产总值达到6355亿元,财政总收入、一般公共预算收入、税收收入均居全省第3位,所有县(市、区)都入围全国百强县、都进入统筹城乡发展全国前40强,城市综合实力跃居全国百强城市第31位。

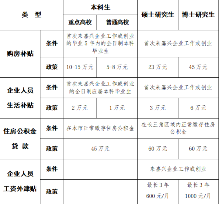
 二、嘉兴青年人才政策

三、 时间

2022年11月1日-12月31日

四、地点

嘉兴人事人才网(https://www.jxrsrc.com

五、参加对象

全国各高校硕博人才

TOP