南京农业大学坐落于钟灵毓秀、虎踞龙蟠的古都南京,是国家“211工程”重点建设大学、“985优势学科创新平台”和“双一流”建设高校。现因工作需要,公开招聘专职辅导员6名、管理人员13名,相关事宜公告如下:
一、招聘岗位及条件
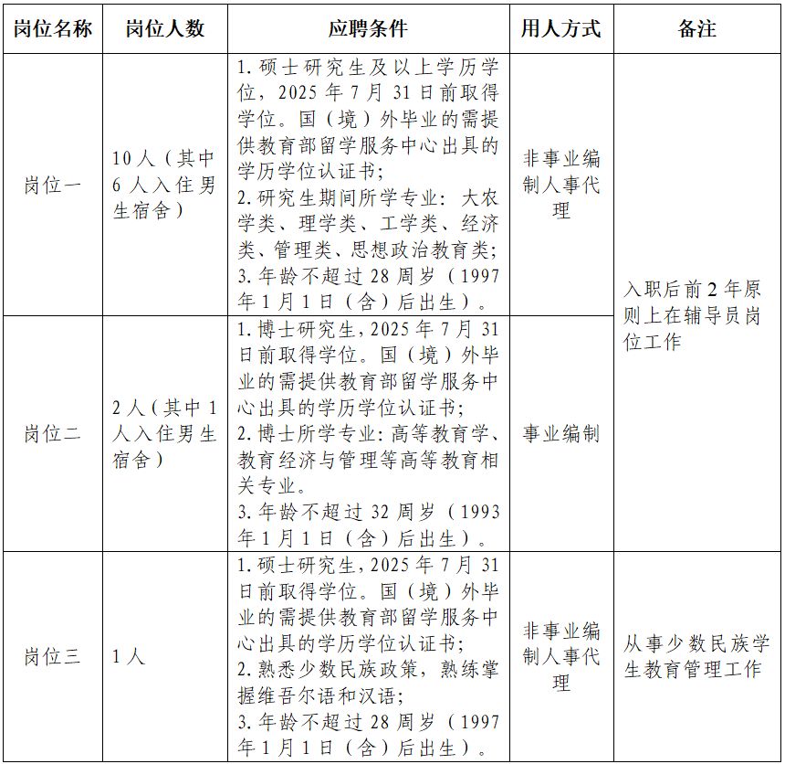
(一)辅导员岗位

(二)管理人员岗位

二、应聘基本条件
(一)具有中华人民共和国国籍,遵守中华人民共和国宪法和法律。
(二)中共党员(含中共预备党员)。
(三)拥护中国共产党的领导,热爱祖国,热爱高等教育事业和高校工作,思想政治素质高。
(四)遵纪守法、品行端正,团结协作,廉洁奉公;身心健康,具备岗位所必需的身体素质和心理素质。
(五)具有1年及以上学生干部经历,具有较强业务能力、文字语言表达能力和组织协调能力。
注:学生干部包括班级(团支部)班长(书记)或党支部委员,院系学生会(团委、研究生会)部长副职及以上职务,校学生会(团委、研究生会)部长副职及以上职务,攻读博士学位期间的实验室管理学生负责人、校级研究生助管。
(六)国家和江苏省另有规定不得应聘到事业单位有关岗位的人员,不得应聘。
三、招聘程序
(一)报名申请
凡符合条件的应聘人员可登录“南京农业大学网上招聘系统”(以下简称“招聘系统”,招聘系统网址:http://zp.njau.edu.cn/),填报个人信息并提交相关附件,首次登录招聘系统需注册。(注:推荐使用GoogleChrome浏览器或360极速浏览器的极速模式)
每位应聘者只能报名管理岗和辅导员岗中的一个岗位,报名截止时间:2025年4月21日17:00。
相关附件按以下顺序汇编为1份PDF文件,文件命名为“学校+姓名”上传至“招聘系统-其他附件”处,其中,纸质原件须扫描后汇总:
1.《南京农业大学专职辅导员、管理人员应聘申请表》(详见附件),并由本人签名。
2.党员证明。须由近12个月内应聘者所在单位的组织部门或二级党组织出具。
3.已取得的各层次学历、学位证书(在国外取得学历学位的,须提供由教育部留学服务中心出具的《国外学历学位认证书》扫描件一份)。未取得学历学位证书的应届毕业生,须从学信网下载《教育部学籍在线验证报告》,且需要同步提供已取得的学历学位证书扫描件。
4.身份证复印件和近期全身彩照一张。
5.学生干部经历。院级主要学生干部经历须由学院党委出具证明,校级主要学生干部经历须由校团委、学生管理部门出具证明,实验室管理学生负责人由导师签字并学院盖章证明,以上证明中须明确任职职务和任职起止时间(具体到月份)。
6.课程成绩单、英语水平证明、荣誉证明等证明材料。
(二)考核
学校根据招聘条件及应聘人员申报信息进行资格审核,审核通过的人员参加考核,考核环节包括个人业绩及岗位认知、笔试、面试及心理测试等。具体考核时间另行通知。
(三)体检与政审
考核结束后,确定参加体检和政审人员。体检标准参照《国家公务员录用体检通用标准(试行)》执行。
(四)公示
根据任职要求和岗位条件,并结合体检和政审结果,确定拟聘用人员和递补人员名单,辅导员岗位和管理人员岗位一递补人数各不超过2名,管理人员岗位二和岗位三递补人数各不超过1名。名单在学校研究决定后于南京农业大学人力资源处网站进行公示。
(五)聘用
公示无异议者,按照学校规定办理后续相关手续。如有拟聘人员放弃聘用资格的情况,学校从递补名单中依次递补,递补人员不再重复公示。
四、相关说明
1.应聘者须如实准确提供、填报相关信息和材料。凡发现有任何弄虚作假或隐瞒实情等行为,一经查实,立即取消应聘资格或解聘。
2.学校同意聘用的人员,应在约定时间内办理相关手续,逾期视为自动放弃。
五、联系方式
人力资源处:025-84395361
学生工作部(处):025-84395272
六、招聘工作监督
学校监察处负责对此次招聘工作进行监督。
监督电话:025-84396827
南京农业大学人力资源处
2025年4月8日